在生物医学和农业领域,胚胎干细胞(ESC)因其无限自我更新能力和多向分化潜能(可生成所有成体细胞类型),被视为疾病建模、药物筛选、再生医学和家畜生物育种的革命性工具。尽管小鼠、人类乃至猪和牛的ESC研究已取得显著进展,但绵羊作为重要的农业畜种和独特的人类疾病大动物模型(其心血管系统、代谢特征、妇科解剖及关节生理等与人类高度相似,适用于心肌梗死、骨关节炎、子宫内膜异位症和囊性纤维化等疾病研究),其稳定ESC系的建立始终面临巨大挑战。传统培养体系存在成分复杂(如定制化基础培养基)、建系效率低、长期培养易分化等问题,严重制约了绵羊在生物育种和生物医学研究中的应用。
针对这一科学瓶颈,近日,我院羊遗传改良与生物育种创新团队在国际知名期刊《Journal of Advanced Research》上发表了题为Efficient derivation of stable sheep embryonic stem cells opens a new avenue for agricultural and biomedical application的研究成果。该研究不仅成功建立了可长期稳定培养的绵羊胚胎干细胞系,还通过多组学技术深入解析了其独特的分子和表观遗传特征,并验证了其高效的基因编辑潜能。

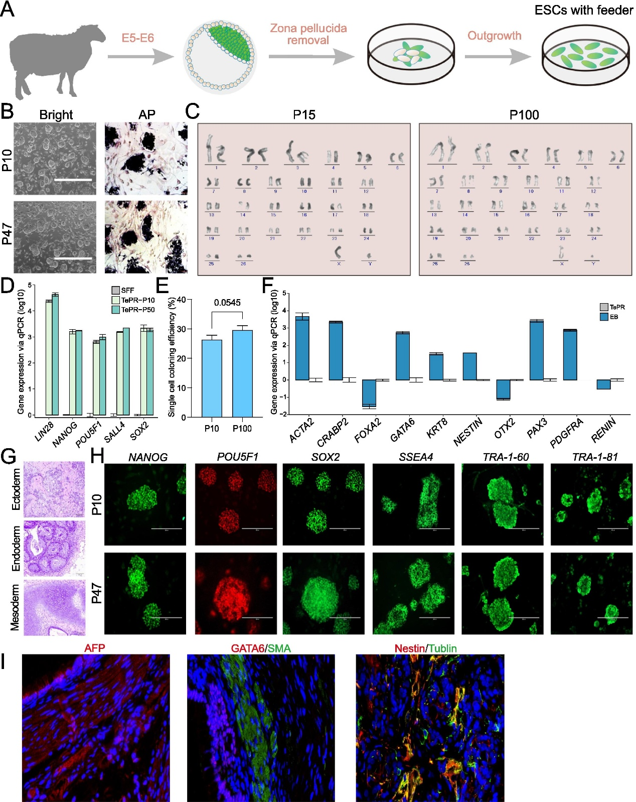
团队摒弃了传统复杂配方,创新性地开发了名为 TePR的简化高效培养基体系。该体系仅需在商品化、易于获取的mTeSR™ PLUS基础培养基中添加单一成分——WNT/β-catenin信号通路抑制剂IWR-1。与以往报道的牛、猪ESC培养基(通常需要添加4-6种因子)相比,TePR成分明确、操作简便,显著降低了技术壁垒。通过TePR培养体系,团队成功从绵羊囊胚内细胞团(ICM)中分离并建立了命名为TePR-sESCs的干细胞系。其建系效率高达57%,远优于其他测试的培养基条件(约29%)。获得的TePR-sESCs表现出典型的紧凑穹顶状克隆形态,可在体外长期稳定传代超过100代仍保持正常核型和多能性,且具备强大的多向分化潜能。

图1 绵羊胚胎干细胞的多能性鉴定
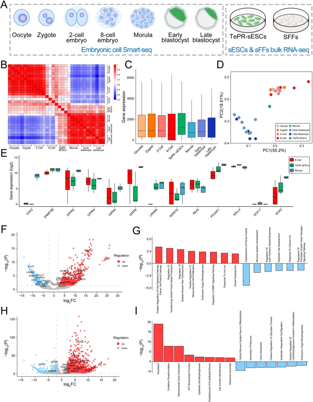
之后,研究整合了Smart-seq2胚胎转录组测序、ATAC-seq染色质可及性分析和全基因组甲基化测序(WGBS)等多组学数据,绘制了绵羊从MII期卵母细胞到囊胚期(E0-E6)的胚胎发育转录组图谱。研究发现TePR-sESCs的转录特征最接近绵羊8细胞期至桑椹胚期的胚胎。此时期正是绵羊胚胎基因组激活(EGA)的关键窗口,表明TePR-sESCs捕获了胚胎发育早期的多能性状态。特别值得注意的是,核心多能性基因(POU5F1, SOX2, NANOG)的启动子在TePR-sESCs中呈现高度开放状态,并富集了相应的转录因子结合基序。且CTCF(染色质结构组织者)的基序也显著富集,提示其在维持绵羊ESC多能性中扮演重要角色。此外,TePR-sESCs的整体DNA甲基化水平高达约82%,这与人类、猪和牛的扩增潜能干细胞(EPSCs)相似,显著高于绵羊囊胚期胚胎,反映了其更接近EGA前的发育阶段(与转录组结果一致)。

图2 TePR-sESCs的转录组学分析

图3 TePR-sESCs的表观遗传学分析
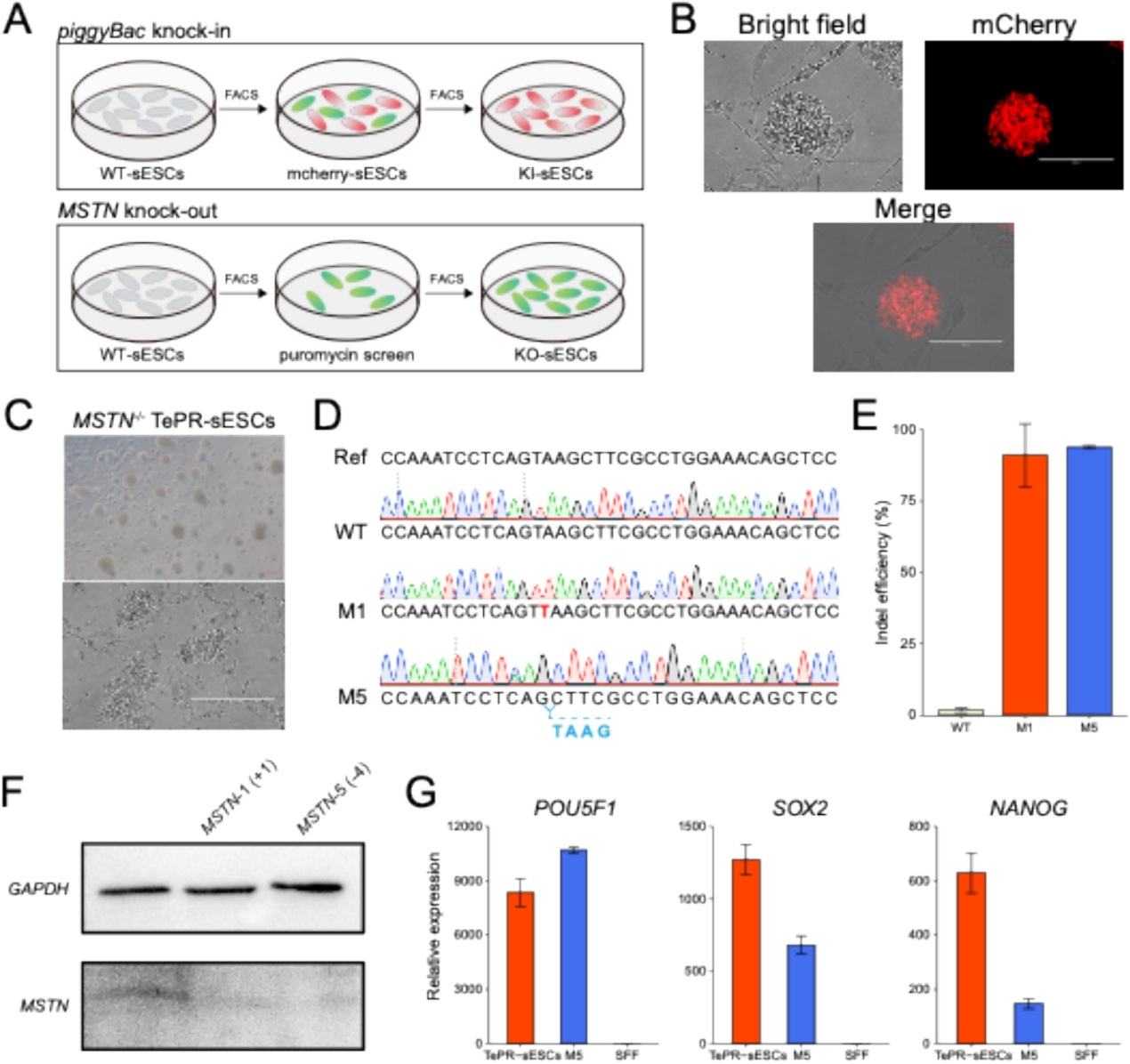
研究成功利用PiggyBac转座子系统将mCherry红色荧光蛋白基因高效整合到TePR-sESCs基因组中,并通过流式分选获得稳定表达株。更重要的是,团队在已标记的细胞上进一步利用CRISPR/Cas9成功敲除了对肌肉发育起负调控作用的关键基因——肌肉生长抑制素(MSTN),证明TePR-sESCs能耐受多轮复杂的基因组操作。

图4 TePR-sESCs的MSTN基因敲除
本研究首次报道了利用成分明确且简化的培养基(TePR)成功建立能长期稳定的绵羊胚胎干细胞系,解决了该领域长期存在的技术难题,为绵羊乃至其他反刍动物的干细胞研究提供了关键平台。通过整合胚胎发育各阶段转录组和ESC的多组学数据(RNA-seq, ATAC-seq, WGBS),首次系统描绘了绵羊早期胚胎发育和ESC多能性状态的分子与表观遗传全景图,揭示了其独特的转录特征(接近8细胞/桑椹胚)、染色质开放状态和甲基化模式,极大增进了对反刍动物早期发育和干细胞多能性调控机制的理解。此外,TePR-sESCs结合CRISPR/Cas9等基因编辑技术,为绵羊的精准分子设计育种开辟了新纪元,显著加速了家畜育种进程,提升了畜牧业生产效率和应对粮食安全、气候变化挑战的能力。同时,这一系统性成果为利用干细胞技术推动绵羊遗传改良和生物医学研究奠定了坚实基础,具有广阔的应用前景和重要的科学价值。
我校博士后金妙函、博士研究生黄舒泓、青年教师周世卫为文章共同第一作者。陈玉林教授和王小龙教授为文章通讯作者。该研究得到农业生物育种重大专项(2023ZD0407504)、国家自然科学基金(32161143010、32272848)、绒毛用羊产业技术体系项目(CARS-39-03)、陕西省畜禽育种“两链”融合重点专项(2022GD-TSLD-46-0403)等项目的资助。
论文全文链接:https://doi.org/10.1016/j.jare.2025.07.036